平台首页 办事指南 场景导航 常见问题 社会民生
365 com线路检测网上服务平台
  当前位置: 首页办事指南1其他类型

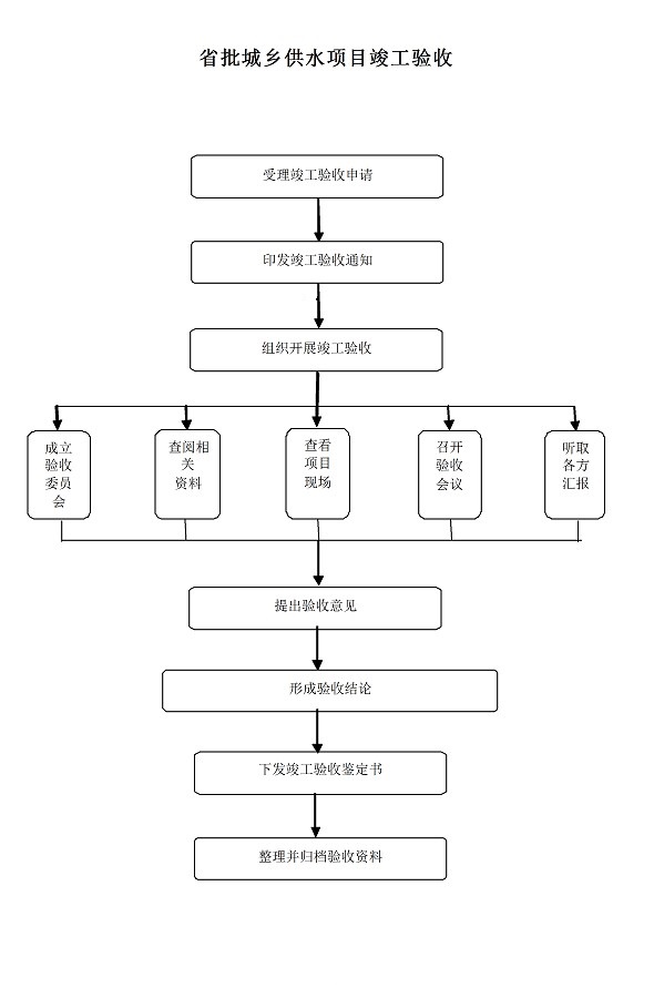
对省批城乡供水项目竣工验收

0
来源:     发布时间:2017-08-09      减小字体 增大字体
事项名称 对省批城乡供水项目竣工验收
事项类型 其他类型 行使层级 省级
受理部门 农村水利处 通办范围 本省
办理依据 《陕西省城乡供水用水条例》第十三条 城乡供水工程竣工后,应当按照国家和本省有关规定验收,未经验收或者验收不合格的不得投入使用。
实施主体 法定机关 服务对象 法人、其他组织
受理条件 依法办理
联办机构 承诺办结时限
办理地点 西安市尚德路150号365 com线路检测 法定办结时限
办理时间 法定工作日:周一至周五(节假日休息)8:00-12:00,14:00-18:00(7、8月为15:00-18:00)
联系电话 029-61835215 监督电话 029-61835007
申请材料
办理流程图
收费标准 不收费 样表下载
备注

Tags:

    审核:     责任编辑:     编辑:
365 com线路检测
365 com线路检测版权所有 Copyright by Shaanxi Province Department of water resources
单位地址:西安市尚德路150号  邮 编:710004  电 话:029-61835232
硬件支持:陕西省水利信息中心  软件支持:西安迪飞科技有限责任公司  电 话:029-86520092